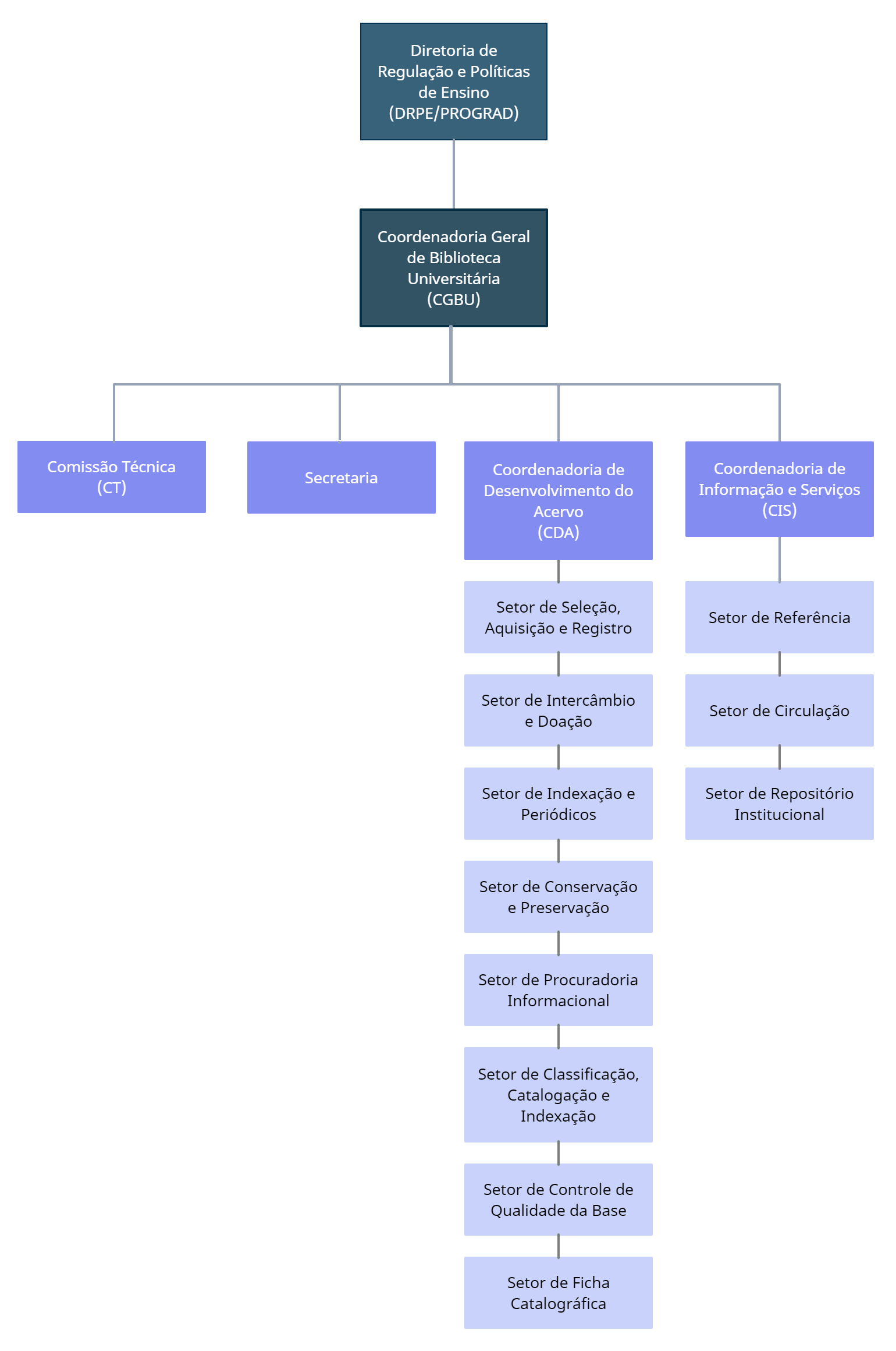
Estrutural Organizacional

A Biblioteca Universitária é composta da seguinte estrutura organizacional:
I. Coordenadoria Geral;
II. Comissão Técnica;
III. Secretaria;
IV. Coordenadoria de Desenvolvimento do Acervo (CDA);
a) Setor de Seleção, Aquisição e Registro;
b) Setor de Intercâmbio e Doação;
c) Setor de Indexação e Periódicos;
d) Setor de Conservação e Preservação;
e) Setor de Procuradoria Informacional;
f) Setor de Classificação, Catalogação e Indexação;
g) Setor de Controle de Qualidade da Base;
h) Setor de Ficha Catalográfica;
V. Coordenadoria de Informação e Serviços (CIS);
a) Setor de Referência;
b) Setor de Circulação; e
c) Setor de Repositório Institucional.